Tanzangebote: Vom Einsteiger bis zum Turniertänzer
Wir bieten Einsteigern ein breites Probeangebot und sind stolz auf unsere Turniererfolge. Findet euer tänzerisches Zuhause in 4 Sälen.
Tanzen für jedes Alter: Ob spielerisches Tanzen für unsere Minis, Hiphop und Urban Dance für Jugendliche oder Seniorentanz – bei uns ist jede Generation willkommen. Für alle Altersgruppen bieten wir passende Trainingsangebote in der jeweils richtigen Form.
Mehr als nur Training: Ob beim Ramadama, der Weihnachtsfeier oder in der Trainingspause an unserer Bar – bei uns entstehen Begegnungen über die Trainingsgruppe hinaus. Unsere Mitglieder knüpfen Kontakte, tauschen sich aus und erleben Gemeinschaft auch abseits des Tanzparketts.
Erwachsene
Von Flamenco über Stepptanz bis Tango Argentino und Standard-Latein: Euch erwartet ein vielfältiges Tanzangebot.
Kinder & Jugendliche
Vom Kindertanzen für die Kleinsten über Urban Dance und Hip-Hop bis hin zu Standard-Latein – bei uns finden Kinder und Jugendliche ihren ganz persönlichen Lieblingstanz. Auch inklusive Angebote wie Ausdruckstanz gehören bei uns selbstverständlich dazu.
Turniersport
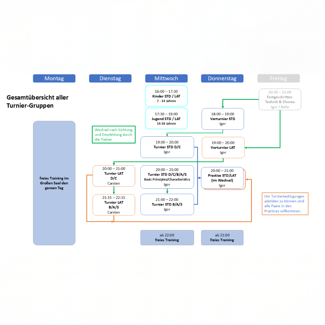
Wenn aus Tanz Leidenschaft wird und aus Training echte Erfolgsgeschichten entstehen – dann sind wir mittendrin im Turniersport. Unsere Tänzerinnen und Tänzer wachsen in engagierten Trainingsgruppen über sich hinaus. Auf unserer Webseite kannst Du unsere Turnierpaare kennenlernen, ihre Erfolge miterleben und spüren, wie viel Herzblut in jedem Schritt steckt.
Mitglied werden
Du willst wissen, ob unser Verein zu dir passt?
Probier’s einfach aus – ganz unverbindlich bei einer Probestunde oder mit unserer Probe-Mitgliedschaft.
Mehr über uns
Wir sind ein Verein für alle Tanzbegeisterten – für alle, die nicht stillstehen können, wenn Musik erklingt, und für jene, die mit ihrem Partner ein gemeinsames Hobby teilen möchten.
Bei uns steht die Freude am Tanzen im Mittelpunkt.





















